$0+
Add to cart

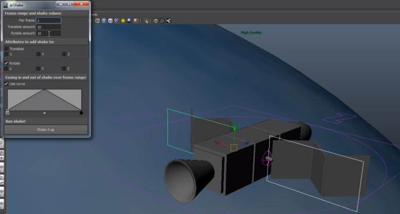
arShake

$0+
7 ratings

arShake camera shake / wobbler script from highend3d / creative crash. 

Useful for creating shaking, vibrating or wobbling animation on an object over a time range.

Place arShake.py in Documents/Maya/Scripts
Use the contents of shelfScript.txt as a pythonScript on your shelf.

- Settings - 
Per frame: 1 = every frame, 2 = each second frame, 3 = each third frame, and so on.
Translate amount: How much translation value will be added or subtracted when shaken.
Rotate amount: How much rotation value will be added or subtracted when shaken.
Translate and Rotate axis can be selected or disabled.
Use curve: Easing in and out of the shake amount will follow the curve provided.

All shake values will be baked onto an Animation Layer.

Demo here: https://vimeo.com/93114941 

$
Add to cart

You'll get the arShake python script, a shelf icon and the shelf script.

Size
4.48 KB

Ratings

4.9
(7 ratings)
5 stars
86%
4 stars
14%
3 stars
0%
2 stars
0%
1 star
0%
Powered by